首页
定制3200威尼斯
3200威尼斯
金牌衣柜
金牌木门
阳台卫浴
桔家
金牌厨电
智小金智能3200威尼斯
家具软装
金牌精装
走进金牌
关于金牌
全球的金牌
品牌历史
金牌智能
厨房&家
金牌服务
全球网点
服务流程
订单查询
金牌服务季
十年品质保障
常见问题
在线反馈
产品使用说明
资讯中心
品牌资讯
中国爱厨日
投资者关系
公司治理
公司公告
互动交流
加入金牌
加盟金牌
金牌直聘
海外招商
您好 欢迎光临3200威尼斯官网!
招商加盟
全国客服热线:400-1868-666
首页
定制3200威尼斯
3200威尼斯
金牌衣柜
金牌木门
阳台卫浴
桔家
金牌厨电
智小金智能3200威尼斯
家具软装
金牌精装
走进金牌
关于金牌
全球的金牌
品牌历史
金牌智能
厨房&家
金牌服务
全球网点
服务流程
订单查询
金牌服务季
十年品质保障
常见问题
在线反馈
产品使用说明
资讯中心
品牌资讯
中国爱厨日
投资者关系
公司治理
公司公告
互动交流
加入金牌
加盟金牌
金牌直聘
海外招商
全球网点
服务流程
订单查询
金牌服务季
十年品质保障
常见问题
在线反馈
产品使用说明
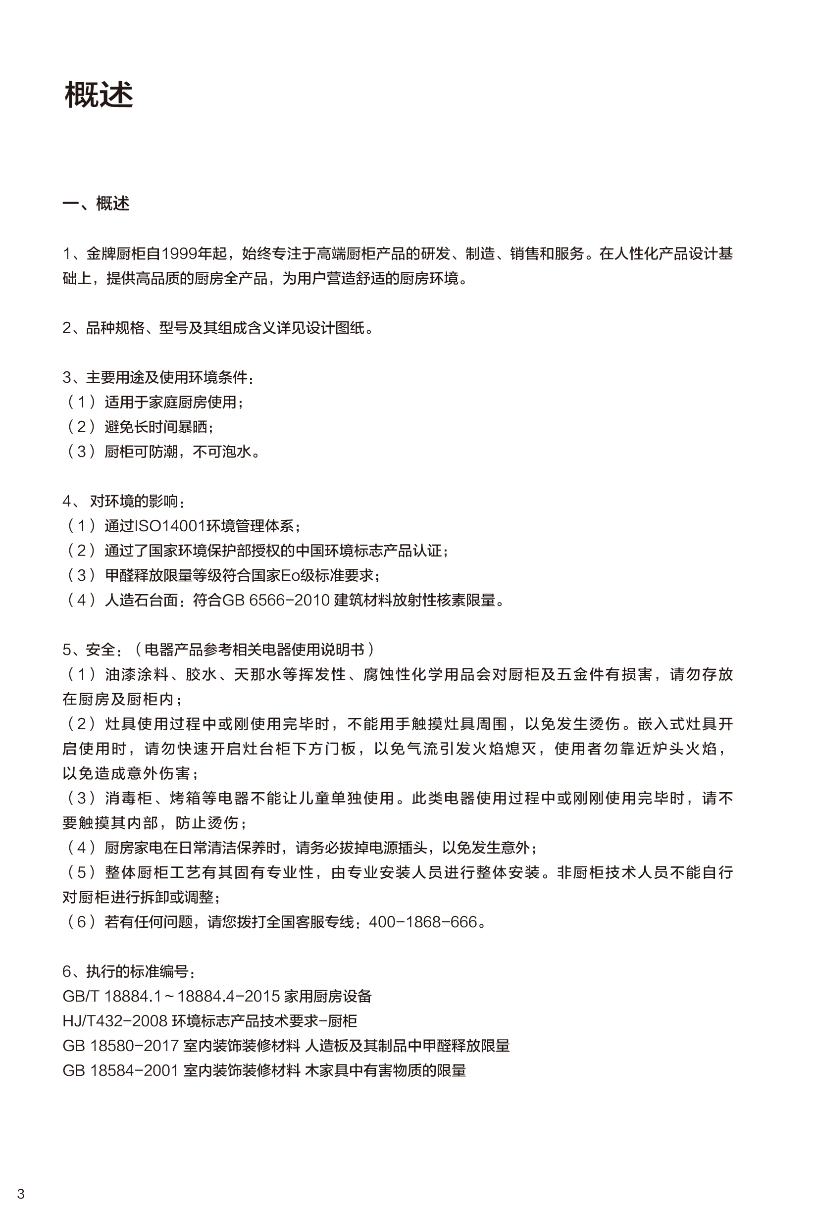
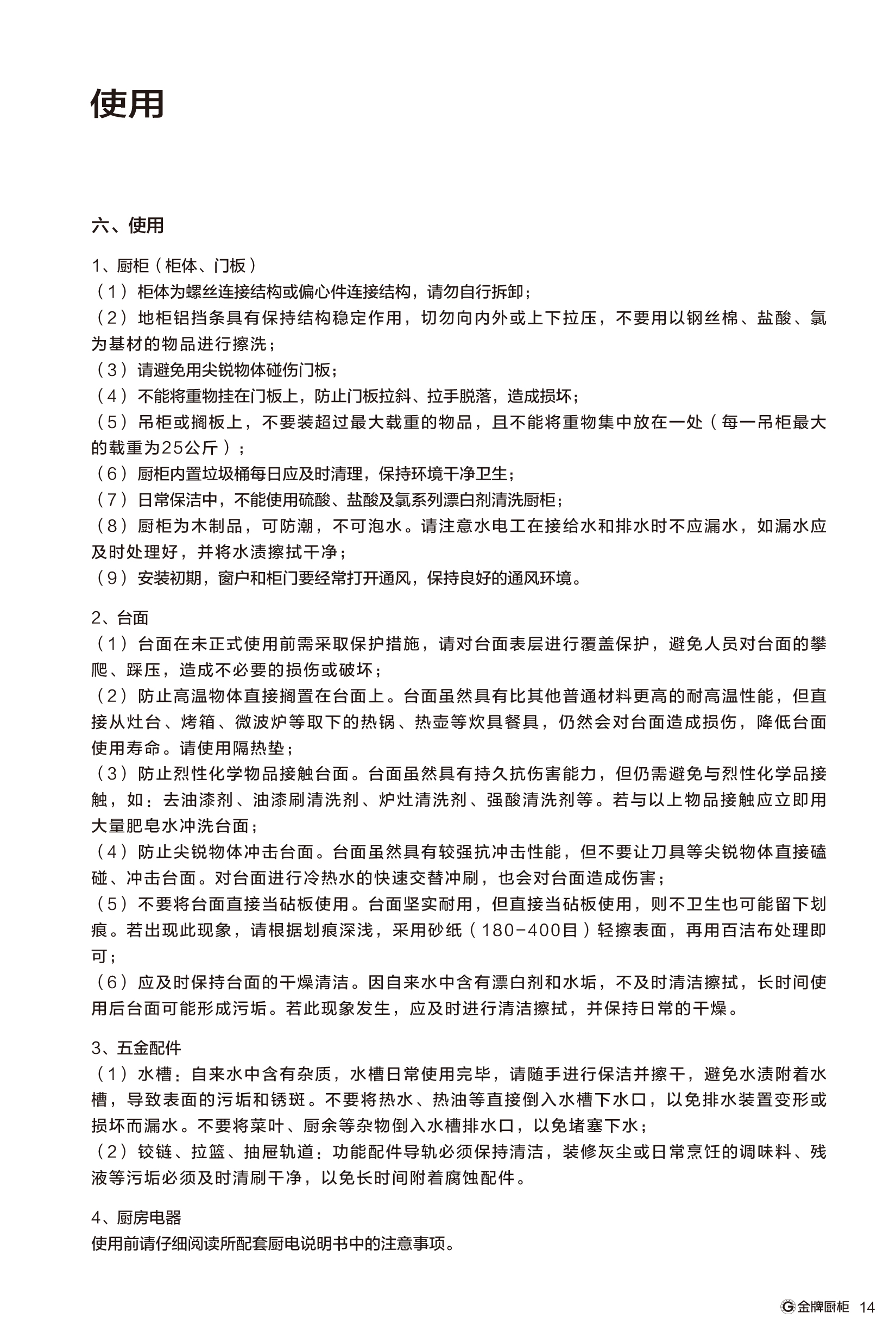
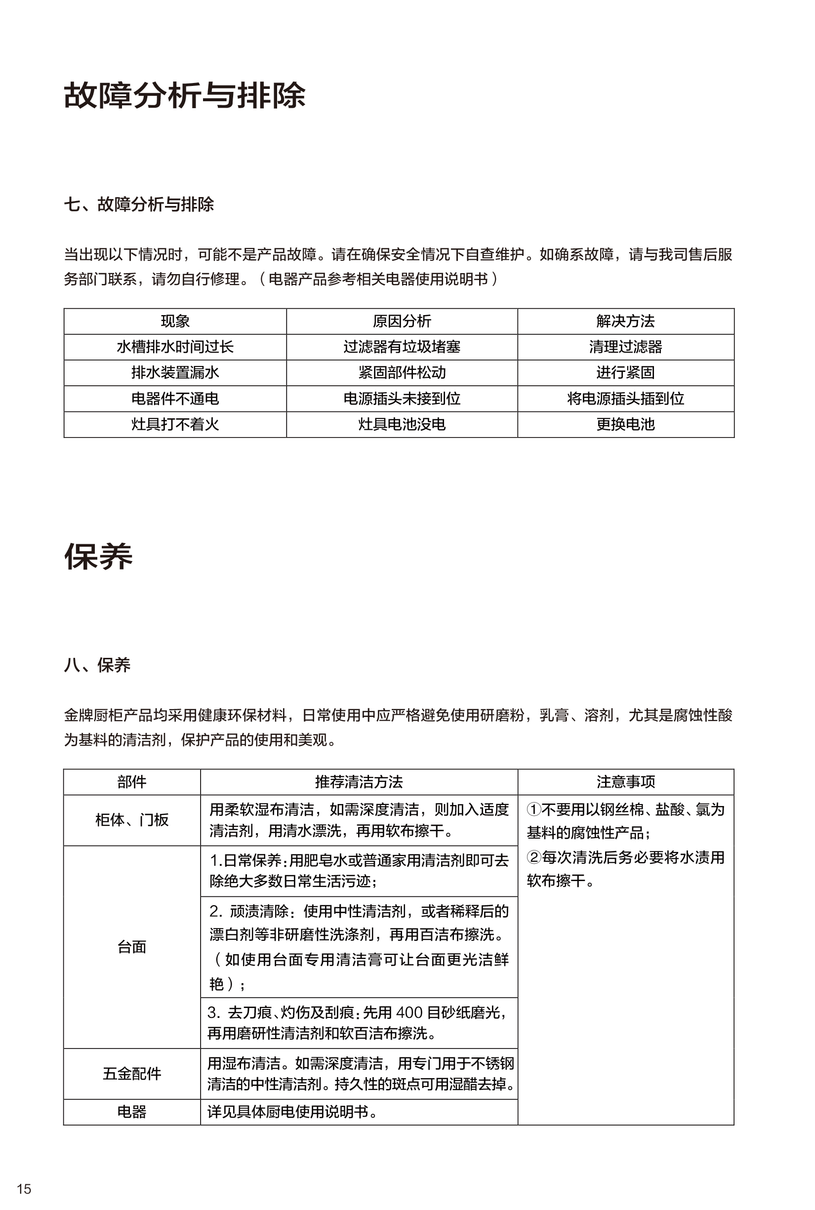
当前位置:
金牌服务
>
产品使用说明
3200威尼斯使用说明书
金牌衣柜使用说明书
金牌木门使用说明书